发布日期:2025-01-26 阅读量:
2024年,环能科技紧密围绕中国建研院“十四五”规划和“双碳”主责主业,坚持科技创新和标准引领,持续打造示范项目,着力品牌提升,聚焦产品研发和人才培育,取得丰硕成果。
“碳”索未来 | 科研创新引领“双碳”之路
环能科技面向双碳战略,发挥技术优势,持续开展双碳领域基础性、共性、前瞻性研究。2024年,完成双碳相关省部级科研项目及课题6项;新立项“十四五”国家重点研发计划项目“面向碳中和的可再生能源赋能既有建筑改造关键技术研究”、省部级科研项目及课题“国外建筑能效标识制度研究”等2项、国际合作项目“国家标准超低能耗与低碳建筑全面推广研究”等3项。以科研引领技术,以技术推动业务,积极开展科技成果转化,加强科技成果产出,2024年获得发明专利16项、软件著作权19项,出版双碳相关著作2本。

“十四五”国家重点研发计划项目“高效智能围护结构研发及应用”启动会暨实施方案论证会

住建部科技计划项目“零碳建筑技术体系及关键技术研究”验收会

“碳”标引航 | 标准制定助力“双碳”行业规范
作为建筑领域双碳工作的引领者和践行者,2024年完成双碳相关国际标准“ISO 5222-2 Heat recovery ventilators and energy recovery ventilators - Testing and calculating methods for seasonal performance factor - Part 2”等2项、《零碳建筑技术标准》国家标准及行业标准等10项、地方标准2项;新立项“建筑幕墙门窗安全基本技术要求(全文强制)”国家及行业标准8项、地方标准5项,助力双碳标准体系的构建和完善,展现了环能科技在标准化领域的引领作用与央企担当。

国家标准《建筑碳排放计算标准》启动会顺利召开

国家标准《二氧化碳空气源热泵机组》通过审查

中国工程建设标准化协会标准《零碳建筑评价标准》等零碳系列标准审查会
“碳”绩彰显 | 丰硕成果见证“双碳”业绩斐然
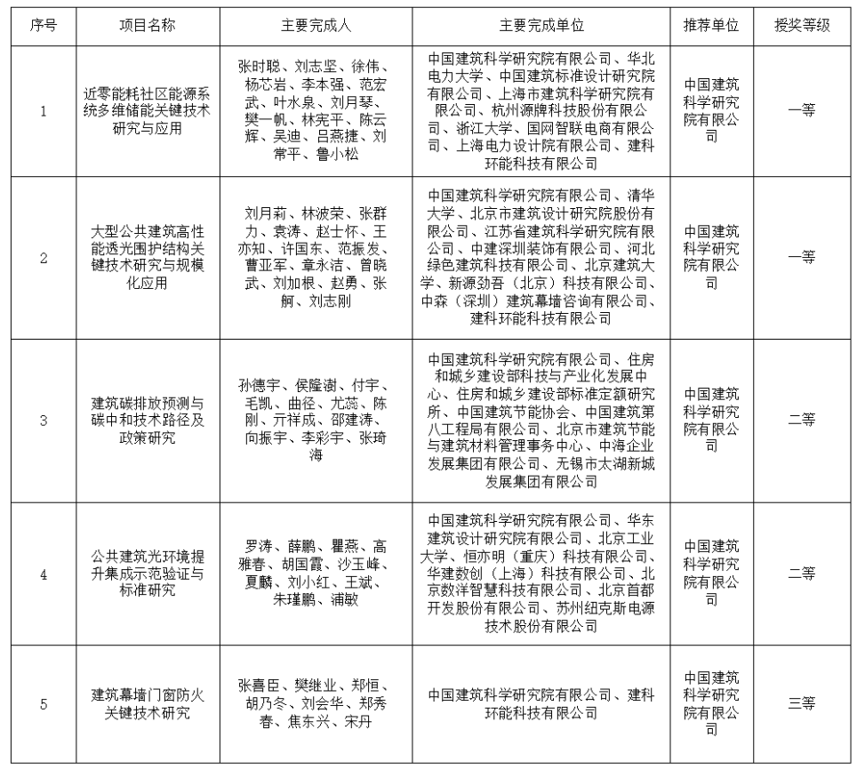
依托长期关键技术的积累与转化,环能科技2024年获得华夏建设科学技术奖等省部级奖5项、学协会奖7项、建研院科技进步奖8项、建研院青年科技成果奖3项、建研院优秀工程奖8项,其中华夏奖一等奖2项,中国节能协会创新奖特等奖1项。光电建筑、海南博鳌零碳示范区(环能科技牵头承担绿色化改造全过程咨询)入选住建部首批城市更新典型案例。“公共建筑光电技术应用示范实践”、“大型国际会议中心及酒店低碳改造实践”、“大型国际会展中心零能耗建筑节能实践”项目入选中国拟推荐参与国际“双十佳”评选的节能技术和节能实践清单。

环能科技2024年度获得华夏建设科学技术奖项目名单
“碳”基工程 | 工程建设践行“双碳”理念
以环能科技的技术优势和品牌,扩展对行业的影响力,针对当前热点和难点问题,为客户提供优质服务。开展无锡锡东新城城乡建设碳达峰碳中和先导区绿色城市设计及专项规划,承担长三角(昆山)国际低碳产业创新园区绿色低碳顾问及智慧运维系统开发,承担住建部《“十五五”供热发展规划(草案)》编制,北京市城管委课题《新能源和可再生能源集中供热运行成本定额指标测算分析》。完成鄂尔多斯市康巴什区多能互补跨季节储热示范项目技术研发与建设,开展青岛国际合作交流中心节能服务项目。

无锡锡东新城城乡建设碳达峰碳中和先导区绿色城市设计及专项规划

长三角(昆山)国际低碳产业创新园区绿色低碳顾问及智慧运维系统开发

住建部《“十五五”供热发展规划(草案)》相关研究和编制工作

鄂尔多斯市康巴什区多能互补跨季节储热示范项目技术研发与建设

青岛国际合作交流中心节能服务项目
“碳”筑品牌 | 品牌战略赋能“双碳”愿景
“双碳”战略实施四周年之际,围绕科技引领、标准支撑、国际交流、重点工程、数字赋能、零碳测评6大领域,发布专题报导,集中展示环能科技在建筑领域实现双碳目标的创新成果与实践。积极服务住建领域绿色低碳发展,获部委、建设单位等感谢信近10封。成功举办第二十四届全国暖通空调制冷学术年会、第十一届全国近零能耗与零碳建筑大会、第六届中国建筑保温隔热大会、2024中国太阳能工程技术大会,全面参与2024国际零碳城市乡村与零碳建筑大会。获评工信部绿色制造公共服务平台“绿色制造体系”第三方评价机构、中国节能协会“零碳工厂”第三方评价机构和中国建筑节能协会首批零碳建筑第三方测评机构。助力中国建研院成为全国首个“住房城乡建设部全屋智能重点实验室”共建单位。

第二十四届全国暖通空调制冷学术年会

2024国际零碳城市乡村与零碳建筑大会
“碳”研新品 | 产品创新推动“双碳”发展
研发装配式零碳供热机房、CO2空气源热泵集成供热撬装装置。发布IBE-E&C建筑能耗与碳排放动态计算核心、IBE-SimCon建筑机电系统仿真控制平台、IBE-WindoorSYS建筑门窗仿真分析系统3款IBE环能系列仿真软件,助力我国建筑业数字化转型升级和高质量发展。发布建研查微——业界首个将“大语言模型(LLM)”与“专家知识”深度融合的建筑机电、能源系统故障诊断与处理的AI工具。

IBE-E&C建筑能耗与碳排放动态计算核心

IBE-SimCon建筑机电系统仿真控制平台

IBE-WindoorSYS建筑门窗仿真分析系统
“碳”才汇聚 | 人才培养助力“双碳”未来
2024年,徐伟获评“聚·奉献——2023央企杰出工程师”;以徐伟、邹瑜等行业专家组成的“建筑节能降碳标准创新团队”获2024年度中国工程建设标准化协会标准科技创新奖——创新团队奖;袁闪闪应邀参与“庆祝全国人民代表大会成立70周年大会”、获评“中央企业劳动模范”称号;于震、袁闪闪、张时聪、张昕宇、曹国庆、王书晓、杨灵艳7人入选国资委领军人才;曹阳、何涛获中国工程建设标准化协会2024年度标准国际化人才奖;技术发展战略研究中心获“创新 使命 担当—中国产学研百佳创新团队”。

徐伟获评“聚·奉献——2023央企杰出工程师”

2024年度中国工程建设标准化协会标准科技创新奖——创新团队奖
2025年,环能人将秉持“实干为本、创新为魂”的理念,勇往直前,不断突破自我。让我们在新的一年里携手共进、再创佳绩,共同书写更加灿烂的篇章!